科研动态

当前位置: 首页 > 科研动态

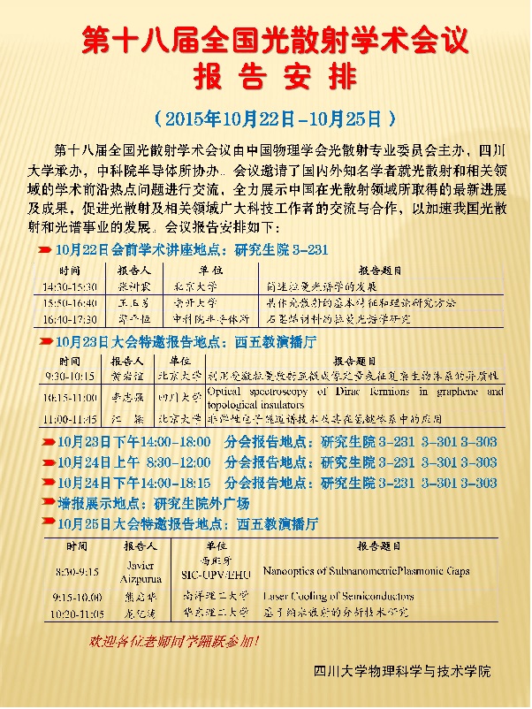
第十八届全国光散射学术会议学术报告安排表

发布日期:2015-10-22 点击量: 来源:tyc5997太阳集团 编辑: 来源:本站

1610.jpg

地址:四川省成都市九眼桥望江路29号

电话:028-85412322(党政办)028-85412323(学科办)028-85415561(教务办)028-85410030(员工科)

邮编 :610064

友情链接
关注我们

Copyright 中国·tyc5997太阳集团(Macau)股份有限公司 版权所有